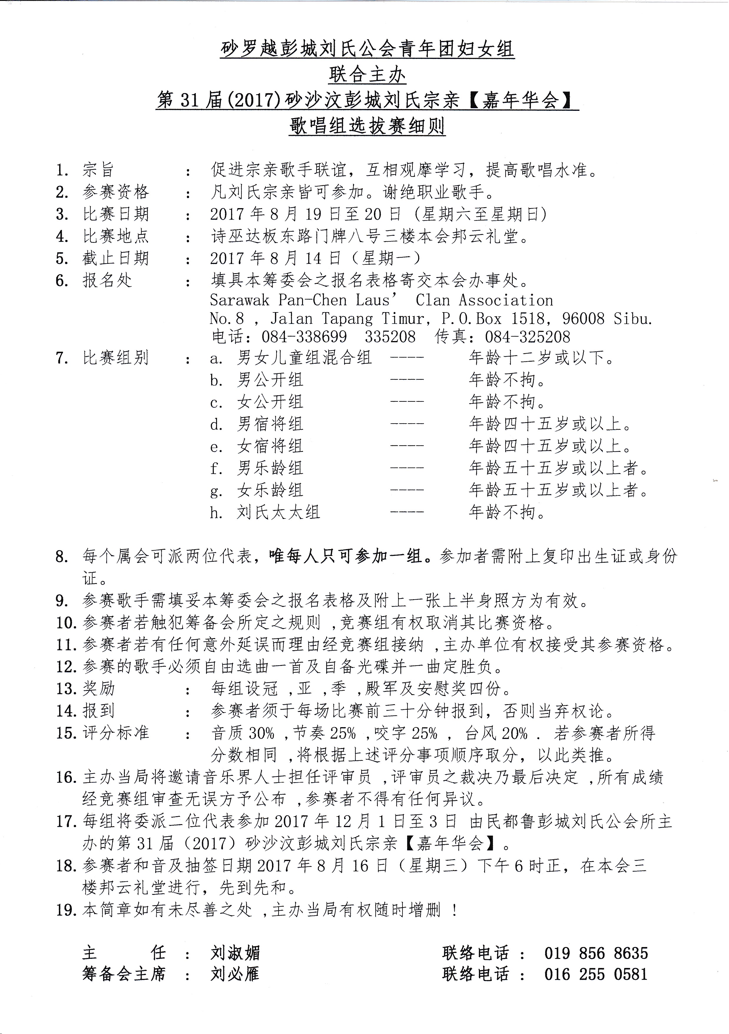
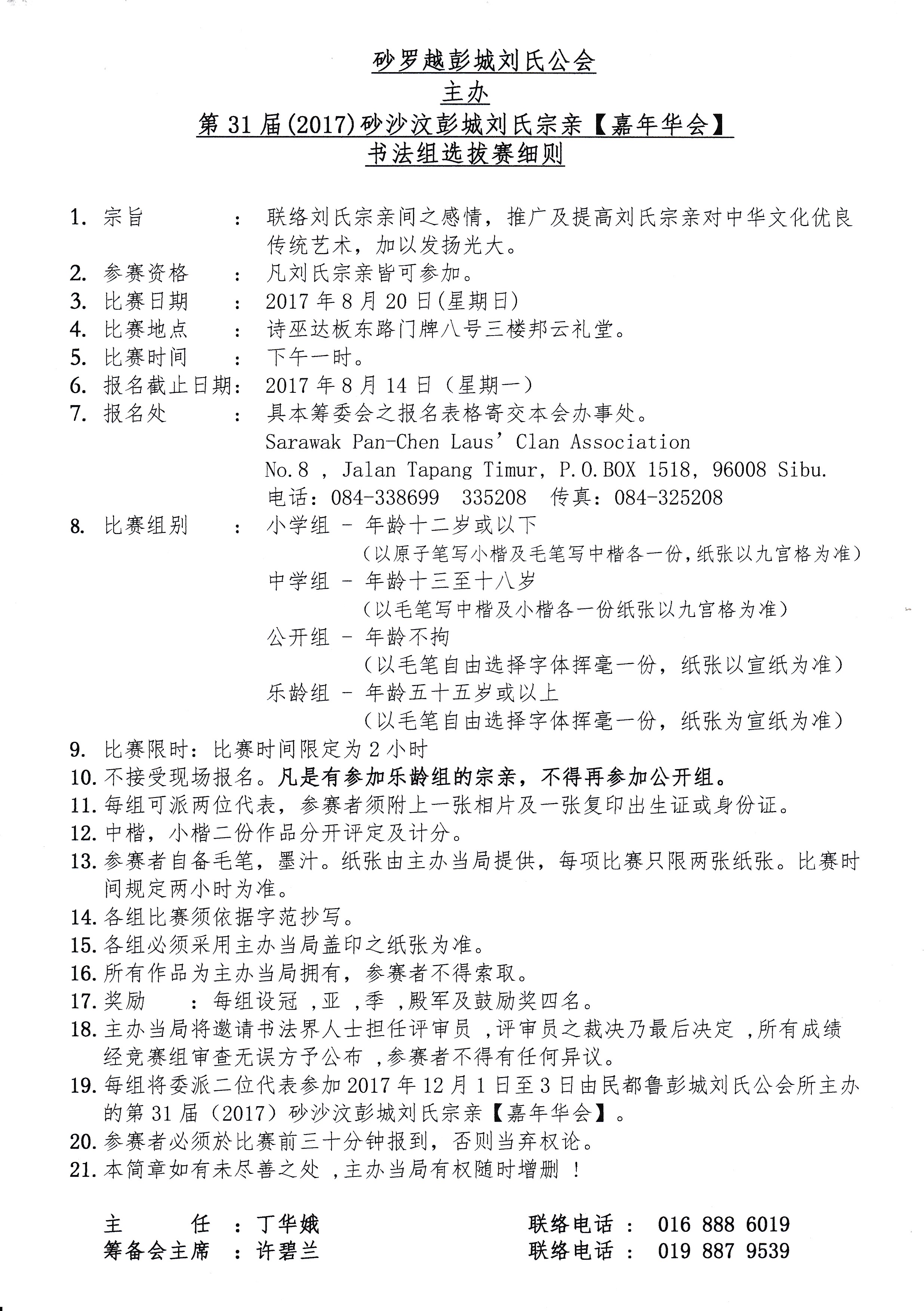
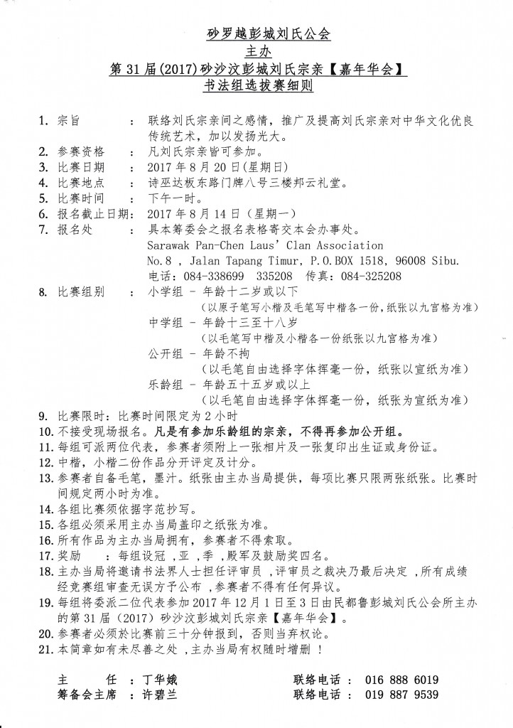
砂罗越彭城刘氏公会青年团妇女组联合主办第31届(2017)砂沙汶彭城刘氏宗亲【嘉年华会】选拔赛细则--19-20.07.17 Posted by admin | On 7 7 月,2017 | In 未分類 Related Posts 2013年度全国龙冈亲义总会团员组员代表大会假霹雳吉辇角头召开由刘关张赵古城会主办--23-11-2013 砂罗越彭城刘氏公会第19届(2015-2016)会员大会暨选举新届理事--1-2-2015 【通告】砂罗越彭城刘氏公会青年团妇女组联合主办第25届(2011)砂沙汶彭城刘氏宗亲[嘉年华会]选拔赛--26-27/8/2011 About Author admin Leave a Reply發佈留言必須填寫的電子郵件地址不會公開。 必填欄位標示為 *顯示名稱 * 電子郵件地址 * 個人網站網址 在瀏覽器中儲存顯示名稱、電子郵件地址及個人網站網址,以供下次發佈留言時使用。 Δ